德高鼎泰便民中心
  • 首页
  • 物业服务
  • 出行住店
  • 健身锻炼
首页 物业服务
绿地和创大厦物业电话是多少? 物业服务

最新 绿地和创大厦物业电话是多少?

核心联系方式物业服务中心电话: 021-3118 8888这是总服务台电话,可以咨询报修、投诉、访客登记、费用缴纳等日常事宜,其他重要联系方式为了方便您处理不同事务,以下是其他可能用到的电话:24小时...

99ANYc3cd6 2026-03-15 1 #绿地和创大厦物业电话

郑州物业公司客服招聘要求有哪些? 物业服务

最新 郑州物业公司客服招聘要求有哪些?

物业公司客服岗位职责 (核心工作内容 郑州的物业公司客服岗位,主要工作可以概括为“服务、沟通、协调、记录”四大块,客户服务与咨询:接听业主/住户的电话、接待来访,解答关于物业费、停车、维修、社区活动等...

99ANYc3cd6 2026-03-15 1 #沟通协调能力 #客户服务意识 #物业基础知识

安徽明德物业服务质量如何? 物业服务

最新 安徽明德物业服务质量如何?

公司概览公司名称: 安徽明德物业管理有限公司成立时间: 2001年(注:具体成立日期可能略有出入,但公司发展历史悠久)公司性质: 有限责任公司总部地点: 安徽省合肥市企业定位: 中国物业服务百强企业、...

99ANYc3cd6 2026-03-15 0 #响应及时 #管理规范

南京物业管理公司信息有哪些? 物业服务

最新 南京物业管理公司信息有哪些?

南京物业管理行业概况南京作为新一线城市和长三角重要的中心城市,物业管理行业非常成熟和发达,市场上有数百家物业公司,涵盖了从大型央企、地方国企到知名民营品牌,以及众多小型本地公司,市场特点:竞争激烈:品...

99ANYc3cd6 2026-03-15 0 #服务范围 #联系方式

广州万科物业保安招聘要求有哪些? 物业服务

最新 广州万科物业保安招聘要求有哪些?

核心信息概览公司名称: 广州万科物业服务有限公司招聘岗位: 保安员/秩序维护员工作地点: 广州市各区(万科在广州的项目众多,遍布天河、海珠、番禺、白云、黄埔、增城、花都等区域,具体工作地点需根据项目分...

99ANYc3cd6 2026-03-15 0 #持证上岗 #服务意识

成都物业公司招聘有哪些岗位要求? 物业服务

最新 成都物业公司招聘有哪些岗位要求?

成都物业公司招聘市场趋势数字化转型需求大:随着智慧社区、物联网(IoT)技术的发展,各大物业公司都在积极进行数字化转型,智慧社区工程师、数据分析专员、线上运营等新兴岗位需求旺盛,薪资待遇也更具竞争力,...

99ANYc3cd6 2026-03-15 0 #岗位要求 #任职资格

成都家园物业有限公司怎么样? 物业服务

最新 成都家园物业有限公司怎么样?

公司概况公司名称: 成都家园物业有限公司成立时间: 1999年(至今已有20多年的历史)公司性质: 有限责任公司(自然人投资或控股)总部地点: 成都市注册资本: 1000万人民币企业口号/理念: 通常...

99ANYc3cd6 2026-03-15 0 #社区服务 #本地企业

物业项目经理考核指标有哪些? 物业服务

最新 物业项目经理考核指标有哪些?

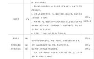
以下是一套完整、可量化的物业项目经理考核指标体系,分为六大核心维度,并附有考核说明和权重建议,您可以根据公司具体情况和项目类型(如住宅、商业、写字楼、产业园等)进行调整,物业项目经理考核指标体系 (总...

99ANYc3cd6 2026-03-15 0 #成本控制 #安全运营

物业突发事件培训内容有哪些关键点? 物业服务

最新 物业突发事件培训内容有哪些关键点?

物业突发事件综合培训方案 培训总纲培训目的统一思想,明确职责: 使全体员工认识到安全是物业服务的生命线,明确自身在突发事件中的角色和职责,提升能力,规范流程: 掌握各类突发事件的识别、初期处置、信息上...

99ANYc3cd6 2026-03-15 0 #应急预案 #现场处置 #沟通协调

淮海中华大厦物业电话是多少? 物业服务

最新 淮海中华大厦物业电话是多少?

可能性一:淮海中华大厦这通常指的是位于 黄浦区 的那栋大厦,大厦地址: 上海市黄浦区淮海中路887号物业公司: 上海高力国际物业服务有限公司物业电话(前台/总机): 021-6474 7700工作时间...

99ANYc3cd6 2026-03-15 0 #物业电话 #联系方式

1 2 3 4 5 6 7 8 9 10 下页 尾页

最新文章

  • 丽江古城周边酒店怎么选最划算?

    丽江古城周边酒店怎么选最划算?

    2026-03-15 0
  • 绿地和创大厦物业电话是多少?

    绿地和创大厦物业电话是多少?

    2026-03-15 0
  • 北京香港连锁酒店预订怎么选最划算?

    北京香港连锁酒店预订怎么选最划算?

    2026-03-15 0
  • 天津静海哪家婚宴酒店好预订?

    天津静海哪家婚宴酒店好预订?

    2026-03-15 0
  • 健身房月卡时间怎么算?

    健身房月卡时间怎么算?

    2026-03-15 0
  • 安阳扬帆健身房会员卡怎么买划算?

    安阳扬帆健身房会员卡怎么买划算?

    2026-03-15 0

标签列表

  • 性价比 (530)
  • 口碑 (71)
  • 会员折扣 (351)
  • 健身 (59)
  • 专业教练 (68)
  • 环境舒适 (65)
  • 服务 (92)
  • 比价平台 (273)
  • 优惠预订 (96)
  • 环境 (63)
  • 套餐优惠 (141)
  • 评价 (105)
  • 口碑评价 (101)
  • 早鸟优惠 (128)
  • 会员优惠 (166)
  • 价格 (96)
  • 设施 (71)
  • 联系方式 (109)
  • 健身房 (81)
  • 预订技巧 (64)
  • 官网直订 (82)
  • 官方渠道 (126)
  • 收费标准 (70)
  • 预订方式 (83)
  • 性价比高 (70)

关于本站

侵权处理与合作:473708564#qq.com,#换成@就是邮箱

京ICP备2025110917号

联系我们

关注我们

德高鼎泰便民中心二维码