- 物业:指的是管理的对象,也就是那些被管理的“物”。
- 物业管理:指的是管理的行为,也就是对“物”以及相关的人进行的服务和经营活动。
下面我们来详细解释一下。

物业
“物业”这个词是从香港传入内地的,其英文对应词是 "Real Estate" 或 "Property",它是一个广义的概念,核心是“财产”和“资产”。
核心含义: 物业是指已经建成并投入使用的各类房屋建筑及其相关的配套设施、设备和场地,它是一种财产形态,具有价值。
主要构成部分: 物业通常包含以下几个层面:
- 房屋建筑主体: 比如住宅楼、商业大厦、写字楼、厂房等。
- 配套设施: 与房屋建筑相配套的公共设施,如电梯、供水供电系统、消防系统、安保系统、停车场、化粪池、垃圾中转站等。
- 相关场地: 物业红线范围内的土地,如小区内的道路、绿地、花园、运动场等。
- 其他附着物: 如固定在建筑物上的广告牌、天线等。
关键特征:

- 实体性: 它是看得见、摸得着的实体。
- 财产性: 它具有经济价值,可以被买卖、租赁、抵押。
- 区位性: 它的价值和功能与其地理位置密切相关。
一句话总结:物业 = 房屋 + 设施 + 场地 = 一堆有价值的“不动产”。
物业管理
“物业管理” (Property Management) 是一个动态的、过程性的概念,它指的是专业的管理公司或机构,受物业所有者(业主)的委托,按照合同约定,对物业及其相关的人、财、物、环境进行维护、修缮、服务和经营,以保障物业的完好和正常使用,并提升其价值。
核心含义: 物业管理是一种服务行为和经营活动,其本质是服务,管理者(物业公司)通过提供专业的服务,来换取业主支付的报酬(物业费)。
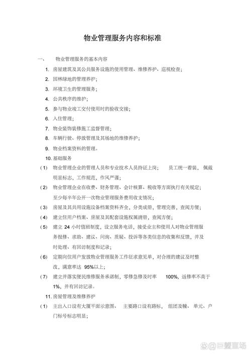
(服务范围): 物业管理的工作非常广泛,主要包括以下几个方面:

- 房屋共用部位、共用设施设备的维修、养护、管理: 比如楼顶防水、公共墙体、电梯维护、水泵房设备检修、公共照明等。
- 公共绿化的养护: 小区草坪、树木、花坛的修剪、浇水和养护。
- 公共环境卫生的维护: 每日清扫楼道、公共区域,清运垃圾,保持小区整洁。
- 公共秩序的维护: 保安24小时值班、门禁管理、车辆出入与停放管理、消防安全巡查等。
- 小区公共秩序的维护: 协助调解邻里纠纷,处理小区内的突发事件。
- 物业管理档案资料的保管: 业主信息、图纸、维修记录等。
- 代收代缴费用: 如代收水电费、燃气费等。
- 其他服务: 根据合同约定,可能还包括社区文化活动、家政服务、房屋中介等增值服务。
关键特征:
- 服务性: 核心是向业主和使用人提供优质服务。
- 经营性: 物业公司需要通过合理的经营(如停车场租金、广告位出租)来维持运营。
- 契约性: 物业公司和业主之间是通过《物业服务合同》来明确双方权利义务的法律关系。
- 综合性: 涉及工程、绿化、保洁、安保、财务、法律等多个领域。
一句话总结:物业管理 = 对物业及相关人员提供的一揽子专业服务和经营管理活动。
两者的关系与区别
| 方面 | 物业 | 物业管理 |
|---|---|---|
| 性质 | 名词,指管理的对象 (Object) | 名词/动名词,指管理的行为 (Action) |
| 范畴 | 静态的、有形的资产 | 动态的、无形的服务过程 |
| 核心 | 房屋、设施、场地等“物”本身 | 对“物”和“人”的维护、服务、经营 |
| 比喻 | “身体” (The Body) | “医生”或“保健师” (The Doctor/Health Keeper) |
关系: 物业是物业管理的基础和前提,没有物业,物业管理就无从谈起,而物业管理是物业价值的实现和保障手段,一个管理得好的物业,其保值增值能力会更强;反之,一个疏于管理的物业,其价值会迅速贬损。
举个例子:
- 你住在一个小区(物业)里。
- 这个小区有房子、电梯、花园、保安室(物业的具体构成)。
- 物业公司(物业管理的执行者) 派人来打扫卫生(保洁服务)、修电梯(工程维修)、站岗巡逻(安保服务)、收物业费(经营行为)。
- 这些所有由物业公司提供的服务,加在一起就是物业管理。
下次当有人问起时,你可以清晰地告诉他:“我们小区的物业(指小区本身)环境很好,因为物业管理(指服务)做得到位。”