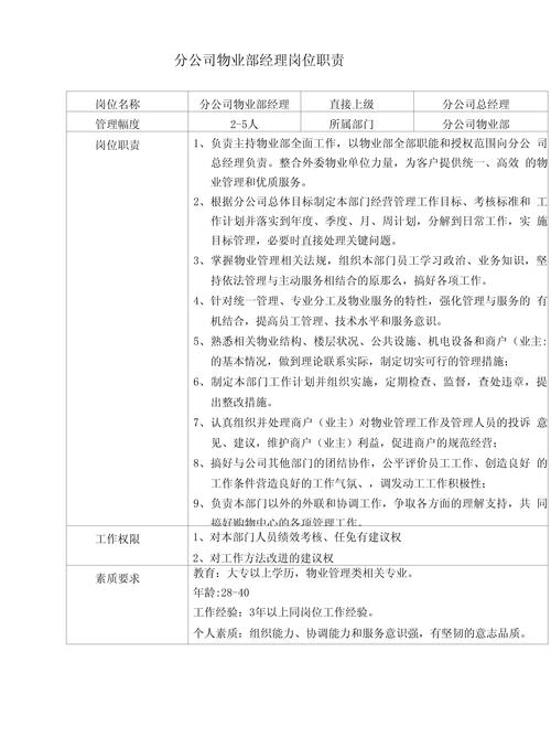
下面我将物业部的职责从核心职能、日常管理、专项工作三个维度进行详细拆解,并按不同服务对象(业主、公司、物业本身)进行梳理。

核心战略与管理职能
这部分是物业部的“顶层设计”,确保部门工作方向正确、目标明确。
-
制定管理制度与流程:
- 根据国家法律法规、行业标准以及公司要求,制定和完善物业部的各项管理制度、操作规程和服务标准。
- 《客户服务规范》、《公共区域管理规定》、《应急事件处理流程》等。
-
年度预算与成本控制:
- 编制物业部的年度运营预算,包括人力成本、物料采购、外包服务、能耗费用等。
- 严格执行预算,对各项开支进行审核和控制,确保在合理成本范围内提供高质量服务。
-
团队建设与人员管理:
(图片来源网络,侵删)- 负责物业部员工的招聘、培训、绩效考核、职业发展规划和团队文化建设。
- 建立有效的激励机制,提升员工的业务能力和服务意识。
-
品质监督与服务提升:
- 建立服务质量监督体系(如定期巡查、客户满意度调查、神秘顾客等)。
- 分析服务数据和客户反馈,找出问题并持续改进服务流程和标准,追求服务卓越。
日常运营与客户服务职能
这是物业部最直接、最频繁的工作,是与业主/住户接触最紧密的环节。
-
客户关系管理:
- 前台服务: 负责物业服务中心前台接待,处理业主/住户的咨询、报修、投诉、建议等。
- 沟通桥梁: 作为业主与公司、业主与业主之间沟通的桥梁,及时传达信息,化解矛盾。
- 档案管理: 建立和管理业主/住户档案,包括基本信息、车辆、房产等,并确保信息安全。
-
报修与投诉处理:
(图片来源网络,侵删)- 统一受理: 通过电话、APP、微信群等多种渠道统一受理业主的报修和投诉。
- 派单与跟踪: 将任务准确、及时地派给相应的维修人员或外包单位,并全程跟踪处理进度。
- 回访与闭环: 对处理结果进行回访,确保问题得到解决,形成“受理-处理-反馈-归档”的闭环管理。
-
费用收缴与管理:
- 催缴通知: 负责物业费、水电费、停车费等各项费用的核算、账单制作和催缴工作。
- 解释答疑: 耐心解答业主关于费用计算的疑问。
- 数据统计: 定期统计费用收缴率,分析欠费原因,并制定相应的催缴策略。
工程设施设备管理职能
这是保障物业“硬件”正常运转的核心,确保业主生活/工作的基础。
-
设备台账管理:
建立完整的设备设施台账,包括电梯、水泵、配电系统、消防系统、监控设备、公共照明等,明确其型号、位置、维保记录等。
-
预防性维护保养:
制定并执行年度、季度、月度的设备保养计划,对关键设备进行定期巡检、清洁、润滑、紧固和调试,防止故障发生。
-
维修与抢修:
- 负责公共区域和业主户内(约定范围内)设施的日常维修。
- 在发生紧急情况(如停电、水管爆裂、电梯困人)时,迅速组织抢修,将影响降到最低。
-
能源管理:
监控公共区域的能耗情况,分析数据,提出节能降耗建议(如更换节能灯具、优化设备运行时间等)。
-
外包工程管理:
对于需要专业公司承接的工程(如电梯维保、消防年检、外墙清洗等),负责寻找合格供应商、签订合同、监督施工质量和进度。
环境与安全管理职能
这是营造“安全、整洁、优美”环境的关键。
-
安全管理:
- 治安防范: 管理保安团队,制定巡逻路线和计划,确保小区/大厦的安全。
- 消防管理: 组织消防演练,检查消防设施(灭火器、消防栓、烟感报警器)是否完好有效,确保消防通道畅通。
- 车辆与交通管理: 负责车辆出入登记、停放引导、停车场管理,维护小区内的交通秩序。
- 应急管理: 制定各类应急预案(如防汛、防台风、疫情防控等),并在突发事件中指挥协调。
-
环境保洁管理:
- 制定保洁标准和频次(如每日清扫、定期消毒、垃圾清运)。
- 监督保洁人员的工作质量,确保公共区域大堂、楼道、电梯、园区等干净整洁。
- 管理垃圾分类和清运工作。
-
绿化养护管理:
- 负责园区绿化的日常养护,包括浇水、施肥、修剪、病虫害防治等。
- 根据季节变化调整养护方案,保持绿化景观的美观。
社区文化建设与增值服务
这部分是提升业主满意度和物业品牌价值的“软实力”。
-
社区文化活动:
策划并组织社区文化活动,如节日庆祝、邻里节、兴趣小组、健康讲座等,增进邻里感情,营造和谐的社区氛围。
-
便民服务:
提供力所能及的增值服务,如代收快递、家政服务推荐、房屋租售信息发布、老年关怀服务等。
-
业主关系维护:
- 定期召开业主恳谈会或意见征询会,听取业主的意见和建议,共同商议小区事务。
- 处理业主之间的邻里纠纷,维护社区和谐。
物业部的职责是一个综合性、系统性的管理工作,它既是管理者,制定规则、监督执行;也是服务者,响应需求、解决问题;还是协调者,平衡各方利益、化解矛盾;更是经营者,在保证服务质量的同时,实现成本控制和资产保值增值。
一个优秀的物业部,能够让业主感受到“家”的温暖和安心,让物业资产实现长期的、可持续的价值。