总体概述
《海南经济特区物业管理条例》(以下简称《条例》)是海南省为了规范物业管理活动,维护业主、物业服务企业及其他相关主体的合法权益,营造和谐、文明、安全的居住和工作环境,而制定的地方性法规,它于2025年9月29日经海南省第六届人民代表大会常务委员会第三十次会议通过,并于2025年1月1日起正式施行。

该《条例》的一大特点是“经济特区立法权”的体现,其规定可以比国家层面的法律更加灵活和超前,旨在为海南自由贸易港建设提供法治保障,尤其是在推动物业服务市场化、专业化、智慧化方面进行了创新性规定。
核心内容与亮点解读
《条例》共十章,一百四十八条,内容全面,亮点突出,以下是几个核心方面的解读:
明确业主权利与业主大会、业委会的运作
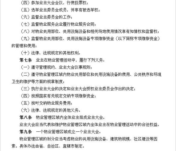
这是物业管理的基石。《条例》对业主的权利、义务以及业主大会和业主委员会的成立、运作、监督等做出了详细规定。
- 业主大会召开更便捷:《条例》降低了首次业主大会会议召开的门槛,明确了街道、乡镇和居委会的指导、协调和筹备责任,解决了“成立难”的问题。
- 业委会监督机制更严格:为了防止业委会滥用权力,《条例》规定业委会成员不得有挪用维修资金、泄露业主信息、索取财物等行为,并明确了罢免、辞职和法律责任,业委会应当定期向业主公开财务收支等信息,接受业主监督。
- “业主”定义更清晰:明确了“业主”是基于房屋等建筑物的所有权,依法享有权利、承担义务的单位和个人,对“建设单位”、“物业服务人”等主体也进行了法律界定。
规范物业服务市场与合同管理
《条例》对物业服务企业和物业服务合同进行了全面规范,旨在提升服务质量,保障业主的知情权和选择权。

- 引入“物业服务人”概念:除了传统的“物业服务企业”,还包括了其他为建筑区划内业主提供建筑物及其附属设施的维修、养护、保洁、绿化、安保等服务的自然人、法人或其他组织,这为更多元化的服务模式提供了法律空间。
- 标准化:明确物业服务合同应当包括服务事项、服务质量标准、服务费用、维修资金的管理与使用、双方的权利义务、合同期限、违约责任等核心内容。
- 禁止“捆绑收费”:明确规定物业服务人不得采取停止供电、供水、供热、供燃气等方式催交物业费,这是对业主权益的直接保护。
- 物业交接程序化:规定了物业服务合同终止或被解约后,原物业服务人应当在约定期限内退出,并与新物业服务人办理交接,包括资料、财物、服务档案等,确保服务不中断。
物业服务收费与维修资金管理
这是业主最关心的两个核心问题,《条例》对此有详细且创新的规定。
- 物业服务费:
- 明码标价:要求物业服务人将服务内容、服务标准、收费标准等在物业管理区域内的显著位置公示。
- 调整机制:明确了物业服务收费标准需要调整时的程序,通常需要经过业主共同决定。
- 住宅专项维修资金(维修资金):
- 交存与使用:明确了新建商品住宅的业主应当在办理房屋入住手续前交存首期维修资金,维修资金的使用范围、申请程序和紧急情况下的使用流程都做了详细规定。
- 海南特色规定:考虑到海南气候特点(如台风、暴雨多),《条例》对电梯、消防设施、外墙、屋顶等共用部位和共用设施的紧急维修程序进行了简化,确保在紧急情况下能迅速动用维修资金进行维修,保障安全。
推动智慧物业与社区治理融合
这是《条例》的一大亮点,充分体现了海南自贸港的“智慧化”特色。
- 鼓励建设“智慧物业”:支持物业服务企业运用物联网、大数据、人工智能等现代信息技术,提升物业管理的智能化、信息化水平。
- 建立“一网统管”平台:鼓励市、县、区人民政府建立统一的物业管理信息平台,整合业主信息、物业信息、维修资金、投诉举报等功能,实现数据共享和高效管理。
- 与“海南e家园”等平台对接:鼓励利用“海南e家园”等省级政务服务平台,为业主提供在线报修、投票、缴费、投诉等便捷服务,推动“互联网+政务服务”向社区延伸。
明确各方责任与法律责任
《条例》对各类违法行为的处罚措施进行了明确,增强了法规的威慑力和可操作性。
- 对建设单位的责任:规定了建设单位在前期物业管理中的责任,如承担首次业主大会会议筹备费用、提供物业管理用房和共用设施设备等。
- 对物业服务人的责任:对于擅自提高收费标准、采取断水断电等方式催费、不履行维修养护义务、泄露业主信息等行为,规定了警告、罚款、列入失信名单等处罚措施,严重者可吊销资质。
- 对业主的责任:业主逾期不交纳物业费的,物业服务人可以催告,业主仍不支付的,可以提起诉讼或申请仲裁。
与国家《民法典》的关系
《海南经济特区物业管理条例》是在《中华人民共和国民法典》(特别是“物权编”和“合同编”中关于物业管理的部分)的框架下制定的,是对国家法律的具体化和补充。

- 遵循上位法:《条例》的基本原则,如业主建筑物区分所有权、物业服务合同的法律性质等,都与《民法典》保持一致。
- 细化与创新:《条例》在《民法典》的基础上,结合海南的实际情况,做出了更具体、更具操作性的规定,尤其是在智慧物业、维修资金紧急使用、业委会监督等方面,体现了特区立法的先行先试精神。
如何查询全文?
如果您需要查阅《海南经济特区物业管理条例》的完整文本,可以通过以下官方渠道:
- 海南省人民政府官网:在“政府信息公开”或“法规文件”栏目中搜索。
- 海南省人大常委会官网:作为立法机构,其官网会公布最新的法规文本。
- 海南省住房和城乡建设厅官网:作为物业行业的主管部门,其官网通常会提供政策法规的下载链接。
- 专业法律数据库:如北大法宝、威科先行等,也可以查询到官方发布的文本。
《海南经济特区物业管理条例》是一部内容详实、亮点突出、具有很强时代性和地域性的法规,它不仅为解决当前物业管理中的“老大难”问题提供了法律依据,更通过引入智慧化、市场化的新理念,为海南自由贸易港背景下的高品质社区治理描绘了蓝图,对提升海南居民的居住品质和幸福感具有重要意义,无论是业主、物业公司还是政府部门,都应认真学习并遵守该《条例》的规定。