深度解析!小区物业二级服务标准究竟是什么?业主必看,买房前必查!
(文章导语/SEO Meta Description) 还在为小区物业服务水平参差不齐而烦恼?想知道你花钱买的物业费,到底对应着怎样的服务?“小区物业二级服务标准”是衡量物业服务的关键标尺,本文由资深物业管理专家兼高级内容策划人,结合导游的细致观察和健身教练的科学规划思维,为您全面、深度、通俗地解读物业二级服务标准的每一项细节,助您明明白白消费,轻松辨别物业服务质量,守护您的品质生活!

引言:你的物业费,花得“值”吗?
大家好,我是一位在物业管理行业深耕多年的“老兵”,我也曾扮演过“导游”,带领游客领略城市风貌的细节;也担任过“健身教练”,为客户规划科学、可落地的健康方案。
这三个看似不相关的身份,其实都有一个共同的内核:标准与执行。
导游需要熟知景点讲解的规范,健身教练要依据科学标准制定训练计划,而物业管理,更是有一套严谨的服务标准体系来衡量其服务质量,我们就来聚焦这套体系中,与绝大多数普通业主息息相关的——《小区物业二级服务标准》。
很多业主在买房时,只关心房价和地段,却很少关注物业等级,入住后,发现保安巡逻时有时无、绿化带杂草丛生、报修后石沉大海,才追悔莫及,这篇文章,就是你手中的一把“标尺”,一个“放大镜”,让你彻底看清物业二级服务的庐山真面目。

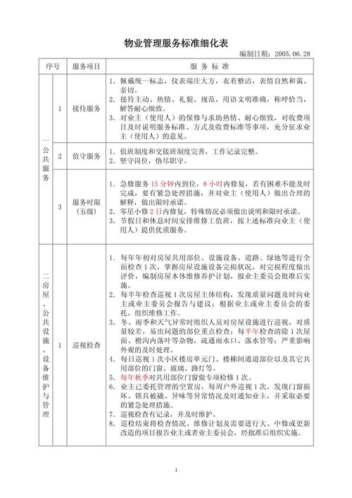
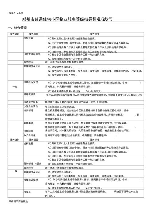
什么是小区物业二级服务标准?—— 先搞懂“它”是谁
我们要明确一点:物业二级服务标准,并非某个物业公司的自定标准,而是依据国家或地方相关法规(如《全国物业管理示范住宅小区(大厦、工业区)标准》及地方实施细则)划分的一个服务等级。
它通常被理解为“基础服务之上,品质生活之下”的中间档位,既保障了业主的基本生活需求,又在细节上提供了一定的舒适度和体验感,可以说,目前国内绝大多数中档住宅小区,所承诺和执行的都是这个等级的服务标准。
它就像我们健身训练中的“中级训练计划”,既有基础动作的规范要求,也包含了一定的进阶和提升内容,是绝大多数健身者最应该达到和维持的水平。
物业二级服务标准,到底包含哪些“硬核”内容?(业主版自查清单)
为了让大家看得明白、记得清楚,我将从业主最关心的“安全、环境、设施、服务”四大维度,用“导游式”的细致和“健身教练”式的条理化,为您拆解物业二级服务的核心内容。

安全防范体系 —— 业主的“私人保镖”
-
人员配置:
- 保安人员:7x24小时值班巡逻,统一着装、佩戴明显标识,重点区域(如出入口、车库)实行定岗与巡逻相结合。
- 监控系统:小区出入口、主要通道、电梯轿厢、停车场等关键位置,安装高清摄像头,录像保存时间不少于15天,这是“证据”,必须要有!
- 门禁管理:小区出入口实行门禁管理,对访客进行登记、核实,非小区车辆原则上不得进入,特殊情况需有业主确认。
-
巡逻机制:
制定详细的巡逻路线和频次,确保无死角,巡逻记录清晰,可追溯,白天与夜间巡逻频次和重点应有区别,就像健身计划会区分有氧和力量日。
-
消防管理:
- 消防设施(灭火器、消防栓、烟感报警器等)完好有效,定期检查并记录在案。
- 消防通道、安全出口畅通无阻,严禁占用、堵塞。
- 每年至少组织1-2次消防演练,提升业主和物业的应急能力。
公共区域与环境 —— 小区的“颜值担当”
-
保洁服务:
- 每日保洁:楼道、大堂、电梯轿厢等公共区域每日至少清洁1次,地面干净,无积水、无杂物。
- 定期深度清洁:楼梯扶手、窗台、信报箱、公共灯具等每周清洁1次,地下车库每月至少清洁2次。
- 垃圾处理:生活垃圾日产日清,垃圾桶(站)周边保持清洁,无异味、无散落垃圾,定期进行消杀。
-
绿化养护:
- 植物生长:树木、花草生长良好,无枯枝死树,无明显病虫害。
- 修剪造型:草坪定期修剪,绿篱、造型植物保持整齐美观。
- 季节性工作:根据季节变化,适时进行施肥、浇水、除草等养护工作。
共用设施设备维护 —— 小区的“生命线”
-
电梯系统:
- 日常维保:由有资质的维保单位进行定期维护保养(通常每月1-2次),并张贴有效的《安全检验合格》标志。
- 应急处理:建立电梯困人应急预案,接到报警后,维修人员应在规定时间内(如30分钟内)赶到现场。
-
供水供电系统:
- 二次供水:如小区有二次供水设施,需定期清洗水箱、水质检测,并公示结果,确保饮水安全。
- 供电设施:配电设备运行正常,定期巡检,公共区域照明设施完好,损坏灯具应在48小时内修复。
-
公共设施:
对休闲椅、健身器材、儿童游乐设施、门禁系统、道闸等进行定期检查和维护,确保其安全、正常使用。
客户服务与管理 —— 物业的“服务中枢”
-
服务响应:
- 设立固定的服务窗口和24小时应急服务电话。
- 业主报修、咨询、投诉,应在规定时间内响应(如电话铃响3声内接听),并做好记录,一般维修事项应在24-48小时内完成;复杂问题应有明确的处理时限和反馈。
-
信息公示:
在小区显著位置公示物业服务内容、收费标准、服务人员信息、投诉渠道等,这是“透明化”管理的体现,业主有权知晓。
-
社区文化(增值服务):
- 这是二级服务区别于一级服务的关键,物业会定期或不定期组织一些小型的社区文化活动,如节日装饰、邻里节、便民服务日等,旨在营造和谐的社区氛围。
如何辨别你的物业是否达标?(实战演练)
光看标准还不够,我来教你几招,像“导游”一样,实地考察你的小区物业服务:
- “蹲点”法:在不同时间段(早中晚、工作日与周末)观察小区出入口的保安是否在岗、门禁是否严格执行。
- “体验”法:随意丢一件小垃圾在地上,观察多久会被保洁人员清理,按一下电梯里的“紧急呼叫”按钮,看多久有人接听。
- “查阅”法:去物业服务中心,要求查看近期的巡检记录、维修记录、公告栏等,一个规范的物业,这些记录一定是清晰、完整的。
- “沟通”法:向物业提出一个非紧急的报修请求(如更换一个楼道灯泡),记录下从报修到完成的全过程和时间,看是否达标。
物业不达标,业主如何维权?(你的“健身计划”行动指南)
如果经过自查,发现你的物业远未达到二级服务标准,不要愤怒,要行动!这就像健身遇到平台期,需要调整计划,才能突破。
- 第一步:理性沟通,保留证据,与物业负责人进行正式沟通,明确指出问题所在,并要求限期整改。所有沟通最好有书面记录,如微信聊天记录、邮件往来,或让物业在问题单上签字盖章。
- 第二步:联合业主,集体发声,联合其他有同样困扰的业主,形成合力,可以通过业主微信群、QQ群等方式,集体向物业施压,更有力度。
- 第三步:寻求官方帮助,如果物业置之不理,可以向当地的住房和城乡建设局(房管局)、街道办事处或社区居委会投诉,他们有监管和调解的职责。
- 第四步:法律途径,终极武器,如果以上方式均无效,且物业服务质量严重影响了你的正常生活,业主委员会(或筹备组)可以代表全体业主,通过法律途径,如提起诉讼,要求物业履行合同义务、降低物业费,甚至解聘现有物业。
选择好物业,就是选择好生活
小区物业二级服务标准并非遥不可及的神话,它是一份写在纸上的承诺,更是一份需要物业用心执行的“生活契约”,作为业主,了解它、监督它、维护它,是我们不可推卸的责任。
希望这篇文章能成为您在小区生活中的“实用手册”和“维权指南”,一个优秀的物业,能为您守护资产,更能提升您的生活幸福感,在下次选择居所时,不妨先问问:“贵小区的物业服务,是几级标准?”
(文章结尾/SEO关键词) 小区物业二级服务标准】,您还有什么想了解的?欢迎在评论区留言讨论,关注我们,获取更多【物业管理】、【业主维权】、【房产知识】的深度干货!