XX物业服务有限公司零星维修管理方案
第一章 总则
第一条 目的 为规范公司物业项目零星维修工作流程,明确各部门职责,提高维修响应速度与服务质量,有效控制维修成本,保障业主/住户的正常生活秩序,特制定本方案。

(图片来源网络,侵删)
第二条 定义 零星维修是指针对业主/住户单元内或公共区域发生的、非计划性的、小范围的、单项维修费用在规定标准(如:人民币2000元以下)以下的维修工作,主要包括但不限于:
- 户内维修: 水龙头滴漏、下水道堵塞、灯具更换、门锁故障、墙面小面积修补、开关插座故障等。
- 公共区域维修: 楼道灯更换、公共区域墙面/地面小面积修补、单元门小故障、信报箱小修等。
第三条 适用范围 本方案适用于XX物业服务有限公司所管辖的所有物业项目,涉及公司工程部、客服部、财务部及全体业主/住户。
第四条 基本原则
- 及时响应原则: 接报后迅速响应,第一时间处理紧急维修。
- 客户至上原则: 礼貌服务,尊重业主,力求一次性修复,减少业主困扰。
- 安全第一原则: 严格遵守安全操作规程,确保维修过程和人员安全。
- 成本控制原则: 在保证质量的前提下,合理选用材料,控制维修成本。
- 规范透明原则: 流程规范,收费透明,有据可查。
第二章 组织架构与职责分工
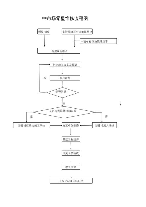
第五条 组织架构 零星维修工作实行“客服部统一受理、工程部统一派工、维修人员现场执行、财务部统一结算”的联动机制。

(图片来源网络,侵删)
第六条 职责分工
-
客服部(服务中心):
- 统一受理: 作为零星维修的唯一入口,负责通过电话、微信、APP、前台等渠道受理业主报修。
- 信息登记: 准确记录报修人信息、房号、故障现象、期望时间等。
- 初步判断与分类: 对报修内容进行初步判断,明确是否为零星维修,并分类(紧急/一般)。
- 派单与跟踪: 将工单派发给工程部,并全程跟踪维修进度,及时向业主反馈。
- 回访与满意度调查: 维修完成后,对业主进行电话或上门回访,收集服务评价。
- 资料归档: 将维修工单、回访记录等资料整理归档。
-
工程部:
- 工单接收与处理: 接收客服部派发的工单,进行审核。
- 任务派工: 根据维修类型、人员技能及工作负荷,将任务指派给合适的维修技工。
- 技术支持: 为维修人员提供必要的技术指导和备件支持。
- 物料管理: 负责零星维修常用备品备件的采购、仓储和管理,建立库存台账。
- 质量监督: 对维修质量进行抽查和监督,确保维修标准。
- 费用核算: 对有偿维修项目进行材料费和人工费核算,提交给客服部/财务部。
-
维修技工:
(图片来源网络,侵删)- 准时上门: 按照约定时间上门服务,着装统一,佩戴工牌。
- 诊断与报价: 现场诊断故障原因,向业主说明维修方案,如涉及收费,需明确告知材料和人工费用,经业主同意后方可施工。
- 规范操作: 严格按照操作规程进行维修,注意保护业主财物,做到工完场清。
- 服务规范: 礼貌待人,耐心解答业主疑问。
- 信息反馈: 完成维修后,在工单系统上详细记录维修过程、使用材料、结果等信息,并由业主签字确认。
-
财务部:
- 收费管理: 负责有偿维修费用的收取、开具票据。
- 成本核算: 定期对零星维修成本进行统计分析。
- 审计监督: 对维修费用支出的真实性、合理性进行审计监督。
第三章 工作流程
第七条 报修受理流程
- 业主报修: 业主通过电话、微信、APP、前台等方式向客服部报修。
- 客服登记: 客服人员填写《零星维修工单》,内容包括:报修时间、报修人、联系方式、房号、故障描述、维修类型(紧急/一般)、期望完成时间等。
- 初步判断: 客服判断是否属于零星维修范围,若不属于(如:涉及主体结构、大范围改造等),应耐心向业主解释,并告知其他处理方式。
第八条 派工与执行流程
- 工单派发:
- 紧急维修(如:水管爆裂、下水反水、电路失火等): 客服部立即电话通知工程部值班主管或负责人,工程部必须在 15分钟内 响应,并 1小时内 到达现场处理。
- 一般维修: 客服部在工单系统中创建工单,并指派给工程部,工程部在 30分钟内 确认接收,并根据工作安排,在 约定时间内(通常为24小时内)上门服务。
- 现场服务:
- 维修人员准时上门,主动向业主表明身份。
- 诊断故障,并向业主说明原因、维修方案及所需费用(如有偿)。
- 经业主同意后,开始维修。
- 维修过程中注意安全,爱护业主家中的物品,维修完毕后清理现场。
- 完工确认:
- 测试维修效果,确保故障排除。
- 请业主验收,确认满意后,请业主在《零星维修工单》上签字。
- 如为有偿维修,现场开具《维修费用确认单》,由业主签字确认。
第九条 回访与归档流程
- 客服回访: 维修完成后24小时内,客服部通过电话对业主进行回访,了解维修人员的服务态度、技术水平、维修效果及收费满意度。
- 工单关闭: 回访满意后,客服在系统中关闭工单,如有不满意,则启动投诉处理流程。
- 资料归档: 客服部将已关闭的工单、费用确认单、回访记录等整理存档,电子档备份,纸质档按月装订。
第四章 费用管理
第十条 收费原则
- 免费维修范围: 属于房屋公共部位、公共设施设备,且在保修期内的非人为损坏维修,或因房屋建筑质量本身在保修期内出现的维修,原则上免费。
- 有偿维修范围:
- 业主户内自用设施设备(如:户内水、电、气、卫浴等)的维修。
- 超过保修期的公共设施设备维修。
- 因业主使用不当、人为损坏造成的维修。
- 业主提出的非必要、改善性的维修。
第十一条 收费标准 公司应制定统一的《零星维修收费标准明细表》,明确各项维修的人工费和材料费标准,并向全体公示。
- 人工费: 可按次、按小时或按项目固定收费。
- 材料费: 按实际采购价,并适当增加少量管理费(如10%-15%)。
- 特殊情况: 对于《收费标准明细表》未列出的特殊项目,由工程部核算报价,客服部与业主协商确定。
第十二条 费用收取
- 支付方式: 支持现金、微信、支付宝、银行转账等多种方式。
- 票据开具: 财务部根据《维修费用确认单》,开具正规发票或收据。
- 费用入账: 收取的费用应及时入账,并纳入公司统一财务管理。
第五章 监督与考核
第十三条 日常监督
- 流程监督: 客服部和工程部负责人每日抽查工单,检查派工及时性、服务规范性。
- 现场抽查: 工程部主管不定期到现场抽查维修质量和人员服务状态。
- 业主监督: 通过回访、业主满意度调查、意见箱等方式,接受业主监督。
第十四条 考核指标 将零星维修工作纳入相关部门和人员的绩效考核,主要指标包括:
- 响应及时率: 紧急维修1小时内到达现场的比例。
- 维修完成率: 按时完成维修任务的比例。
- 一次性修复率: 一次维修后无需返工的比例。
- 客户满意度: 业主回访中“满意”及以上的比例。
- 维修成本控制率: 实际维修成本与预算成本的比率。
第六章 附则
第十五条 本方案由公司工程部负责解释和修订。 第十六条 本方案自发布之日起正式施行。
附件(可根据需要添加):
- 《XX物业零星维修工单》(模板)
- 《XX物业维修费用确认单》(模板)
- 《XX物业零星维修收费标准明细表》
- 《零星维修服务回访话术》
版权声明:除非特别标注,否则均为本站原创文章,转载时请以链接形式注明文章出处。